招生|关于高考这又是一个你必须重视的时间

文章图片

文章图片

文章图片

文章图片
因为高考能决定人们的命运 , 所以高考对于大家来说都是很重要的 , 是一件值得大家关注的事情 。
随着高考志愿的填报完成 , 另一个时间也是值得大家重视的 。 那就是高考志愿录取的时间 。 对于这个时间同样值得大家重视 。
接下来我就和大家分享一下全国各省高考志愿录取的时间吧 。
这是一个读图的时代 , 太多文字大家不愿看 , 还是直接上图 。
北京市2020年高考招生录取时间
辽宁省2020年高考招生录取时间
浙江省2020年高考招生录取时间
安徽省2020年高考招生录取时间
江苏2020年高考招生录取时间
【招生|关于高考这又是一个你必须重视的时间】
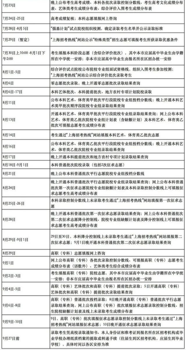
上海2020年高考招生录取时间
山东2020年高考招生录取时间
还有其他省的以后再为大家慢慢分享了 。
推荐阅读
- 清华大学|清华副校长直言:80%考上清华的高考状元,去哪了?一般人不知道
- 辽宁省|今年高考最幸运考生,392分“捡漏”考上重点大学,全家人都笑了
- |高考录取将收尾,专科提档进行时,考生务必留意查询,勿错过时间
- 清华大学|2020高考三大热门专业出炉,西科大成最大黑马,实力不输清华
- 结婚|同学高考成绩下来办升学宴,必须1000礼金,成绩还没她妈的血压高。哈哈哈哈哈
- 招生|转给高考生!各省专科招生录取时间来了,你查到录取结果了吗?
- 武汉|录取了!32岁武汉硕士重新高考要再读8年:我没选错
- 高校|遭考生冷遇的5所985高校,高考录取线不理想,网友吐槽:该不该降级?
- 高校|这三座二线城市有两所以上985高校,建议高考生优先选择!
- 高考状元|奖励校长100万,考上清北奖励10万,三考奖金1470万,你怎么看?
